医療崩壊を防げ!第8次緊急申し入れ提出

 福山市内では11月下旬以降、新型コロナウイルス感染が急拡大しています。

入院病床の使用率、75%以上に

 1月11日までに亡くなった方は14名にのぼり、陽性者に対する死亡者の割合は3%超と、全国や広島県と比べて約2倍の高さです(11日時点)。

 入院病床の使用率は75%以上となり、爆発的感染拡大(ステージ4)の指標50%を大きく超えています(5日)。

202115↑超過分とは、集団感染が発生した病院で感染した入院患者がそのまま入院している数です。本来、感染症病床のある病院への入院が必要であり、この超過分を足すと、病床使用率は100%を超えます。

 地域の中核病院でのクラスター(集団感染)が収束せず、救急の受け入れ中止や入院・外来の制限など深刻な影響も出ています。

 医療崩壊が現実となりつつある中、感染対策の強化は一刻を争います。

 日本共産党市議団は1月8日、8回目となる緊急申し入れを市長あてに提出し、福祉部長らと懇談しました。

Img_3404

 要望は、次の11項目です。年末に申し入れた第7次と重なる項目もありますが、一刻も早くとの思いで再度要望しました。

無症状者への検査拡大を

 「無症状者の早期発見が重要」と指摘し、▽医療、福祉施設などでの定期的な検査、▽県と市が設置した無症状者へのPCRセンターの対象拡大と期間延長―を求めました。

PCRセンターの対象拡大を

 みよし剛史市議は、高齢者など無症状の希望者に検査する場合の国の補助制度を約300の自治体が申し込んでいると紹介し、「福山市も制度を活用し、PCRセンターを延長して検査を」と強く要望しました。また、保育や教育施設で働く人たちにも対象を広げるよう求めました。

 福祉部長は、「PCRセンターは連日200件以上の検査をしており、継続していきたい」と答えましたが、対象拡大には消極的でした。

 PCRセンターは広島県が主体の事業で、広島、東広島、福山に続き、三次にも開設されましたが、三次では理美容関係の従業員など対象を広げています。福山市でも県と協議し、積極的に対象を広げるべきです。

医療機関や従事者の支援を

 医療がひっ迫し、感染のリスクも抱える中で日夜働く医療従事者の心身の負担と重圧は計り知れません。

看護師は疲労困憊

 特に看護師の疲労が著しいことは、市の専門会議でも報告されています。

 ところが、感染拡大の影響により、医療機関の収入が減少し、医療従事者のボーナスが減らされる事態にもなっています。

 医療機関を財政支援し、定期的な検査でクラスターを防ぐことは、政治の責任です。

 ▽医療従事者への「慰労金」の支給、▽医療従事者専用の相談窓口の設置、▽医療従事者を確保するための就労支援金の支給、▽医療機関への継続支援金の支給―などを求めました。

Img_3405

命と生活、営業を守るために

 他に、▽入院病床や宿泊療養施設の増床、▽自宅待機の間の健康管理と食料などの支給体制、▽保育所などの児童福祉施設の職員への「慰労金」支給―を求めました。

 福山市は、自宅待機となる感染者に食材の提供などはしていません。他の自治体では、栄養バランスを考えた食材の支給や配食、血中の酸素濃度を自分ではかれる器具を提供する自治体もあります。

 本来、入院や宿泊施設での療養が必要ですが、やむなく自宅待機となる場合の体制も備えるべきです。

◇    ◇

 1月7日には、東京都など1都3県に「緊急事態宣言」が出されており、広島県でも発出を要請する可能性はあります。

 しかし国は、経営悪化した業者などへの持続化給付金と家賃支援給付金の申請を打ち切る上に、休業などに応じない業者にコロナ特措法で罰則規定を設けようとしています。▽給付金の延長と再支給、▽十分な休業補償を行い、罰則規定は導入しないこと―を国に求めるよう要望しました。

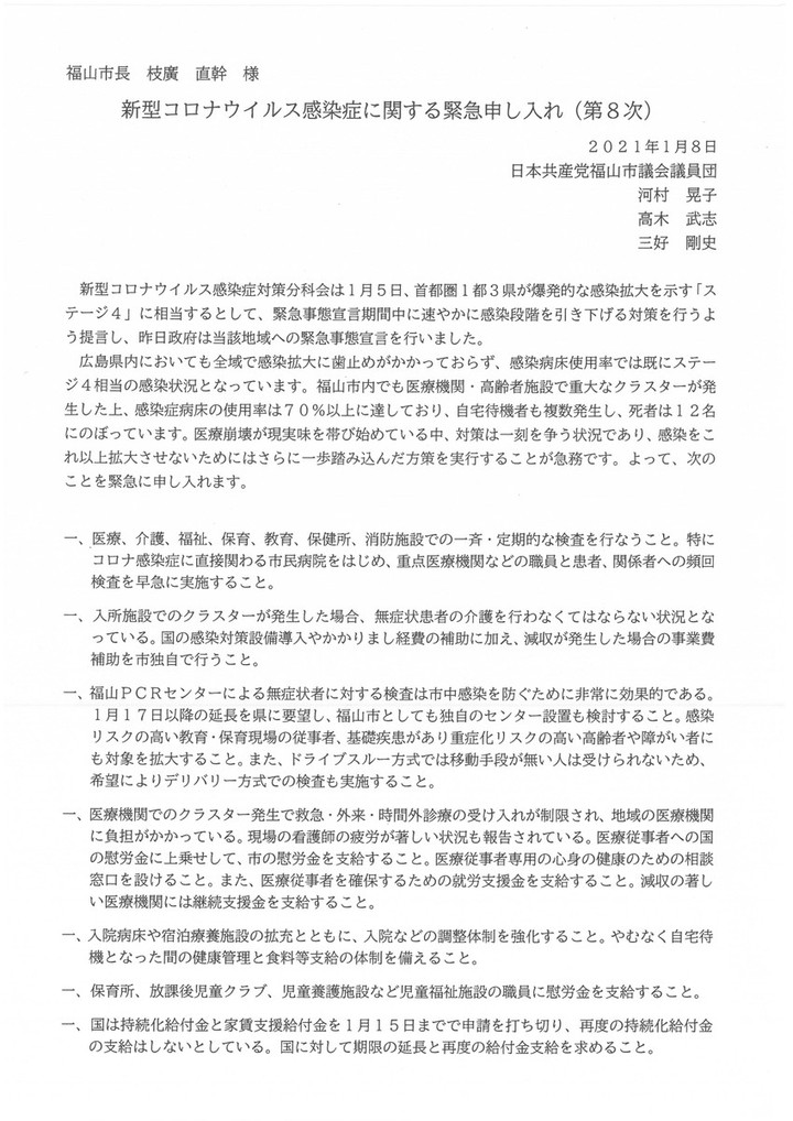
Skm_c22721010812220_0001

Skm_c22721010812220_0002